今天,各省市工信廳(局)陸續披露第八批制造業單項冠軍企業和通過復核的第二批、第五批制造業單項冠軍企業名單,其中不乏儀器儀表行業企業的身影,小編做了摘取,以饗讀者。
第八批制造業單項冠軍企業公示名單
(節選儀器儀表行業)

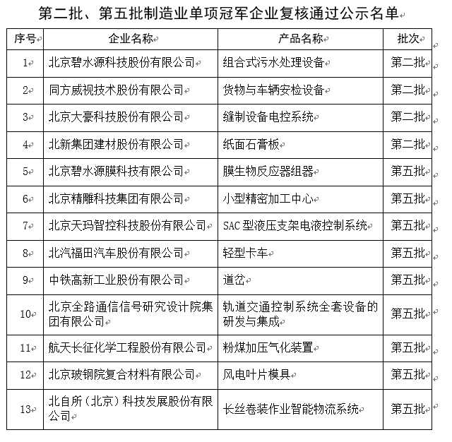
北京市


上海市


重慶市
天津市
河北省
河南省
山東省
青島市
深圳市
湖北省
湖南省
陜西省
江蘇省
黑龍江
吉林省
遼寧省
大連市
浙江省
寧波市
甘肅省

貴州省
廣西省

內蒙古

福建省

四川省


安徽省















